light-sync-device_w-osaka
2022年8月6日~12日の7日間に渡り開催されたアートフェス norm Art & Design Festival 2022にて初披露されたライゾマティクスの新作インスタレーション。会場は世界最大のホテルチェーン、マリオット・インターナショナルが展開するラグジュアリーブランドWホテルとして日本で初めて大阪・心斎橋に開業した W大阪。 Nosaj Thing x Daito Manabeによるオリジナルの新作サウンドに反応し、高精度に…
2022年8月6日~12日の7日間に渡り開催されたアートフェス norm Art & Design Festival 2022にて初披露されたライゾマティクスの新作インスタレーション。会場は世界最大のホテルチェーン、マリオット・インターナショナルが展開するラグジュアリーブランドWホテルとして日本で初めて大阪・心斎橋に開業した W大阪。 Nosaj Thing x Daito Manabeによるオリジナルの新作サウンドに反応し、高精度に…
Creative Director: Daito Manabe
Technical Director: Motoi Ishibashi
Light Device Production: Tomoaki Yanagisawa, Toshitaka Mochizuki
Light Device Circuit Design: Hideaki Tai
Light Device Firmware: Yuta Asai
LED Robot Design and Production: Kyohei Mouri
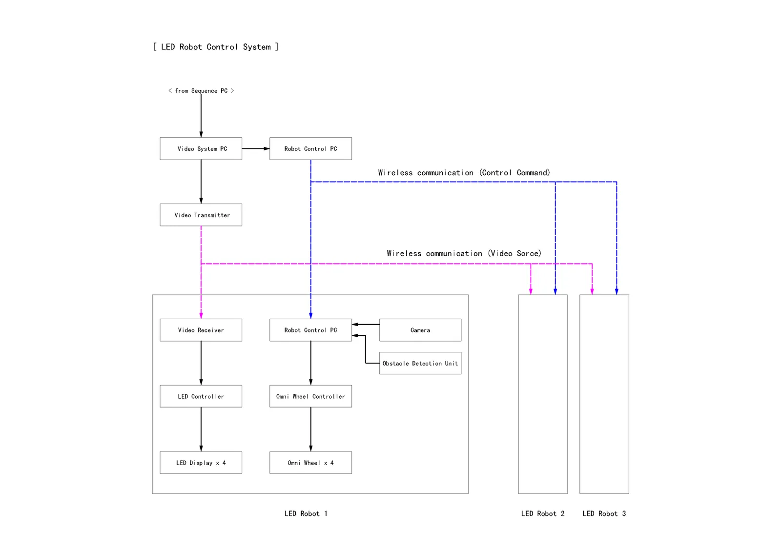
LED Robot Control System Design and Production: Tatsuya Takemori
On-site Support: Tatsuya Motoki
Software Engineer: Shintaro Kamijo
Visual Artist: Futa Kera
Music: Nosaj Thing x Daito Manabe
Producer: Takao Inoue
Production Manager: Saki Ishikawa
Planning: NORM ART & DESIGN FESTIVAL 2022 Executive Committee, W Osaka
Production and Copyrights: Rhizomatiks
Photography: Hiroko Hirota (Freelance)
Videography: Makoto Ishida (Freelance), Muryo Honma (Rhizomatiks)
クリエイティブディレクター: 真鍋大度
テクニカルディレクター: 石橋素
ライトデバイス制作: 柳澤知明、望月俊孝
ライトデバイス回路設計: 田井秀昭
ライトデバイスファームウェア: 浅井裕太
LED Robot デザイン・制作: 毛利恭平
LED Robot 制御システム設計・制作: 竹森達也
オンサイトサポート: 元木龍也
ソフトウェアエンジニア: 上條慎太郎
ヴィジュアルアーティスト: 計良風太
音楽: Nosaj Thing x Daito Manabe
プロデューサー: 井上貴生
プロダクションマネージャー: 石川紗季
企画: NORM ART & DESIGN FESTIVAL 2022実行委員会・W大阪
制作・著作: ライゾマティクス
照明協力: カラーキネティクス・ジャパン株式会社
音響協力: SONOS
音響通信: エヴィクサー株式会社「Another Track(R)」
記録写真: 廣田比呂子(フリー)
記録映像: 石田 真(フリー)・本間無量(ライゾマティクス)
クリエイティブディレクター:真鍋大度
テクニカルディレクター:石橋素
ライトデバイス制作:柳澤知明、望月俊孝
ライトデバイス回路設計:田井秀昭
ライトデバイスファームウェア:浅井裕太
LED Robot デザイン・制作:毛利恭平
LED Robot 制御システム設計・制作:竹森達也
オンサイトサポート:元木龍也
ソフトウェアエンジニア:上條慎太郎
ヴィジュアルアーティスト:計良風太
音楽:Nosaj Thing x Daito Manabe
プロデューサー:井上貴生
プロダクションマネージャー:石川紗季
企画:NORM ART & DESIGN FESTIVAL 2022実行委員会・W大阪
制作・著作:ライゾマティクス
照明協力:カラーキネティクス・ジャパン株式会社
音響協力:SONOS
音響通信 : エヴィクサー株式会社「Another Track(R)」
記録写真:廣田比呂子(フリー)
記録映像:石田 真(フリー)・本間無量(ライゾマティクス)
Creative Director : Daito Manabe
Technical Director : Motoi Ishibashi
Light Device Production : Tomoaki Yanagisawa, Toshitaka Mochizuki
Light Device Circuit Design : Hideaki Tai
Light Device Firmware : Yuta Asai
LED Robot Control System Design and Production : Tatsuya Takemori
Software Engineer : Shintaro Kamijo
Visual Artist : Futa Kera
Producer : Takao Inoue
Production Manager : Saki Ishikawa