yokogawa-brand-video
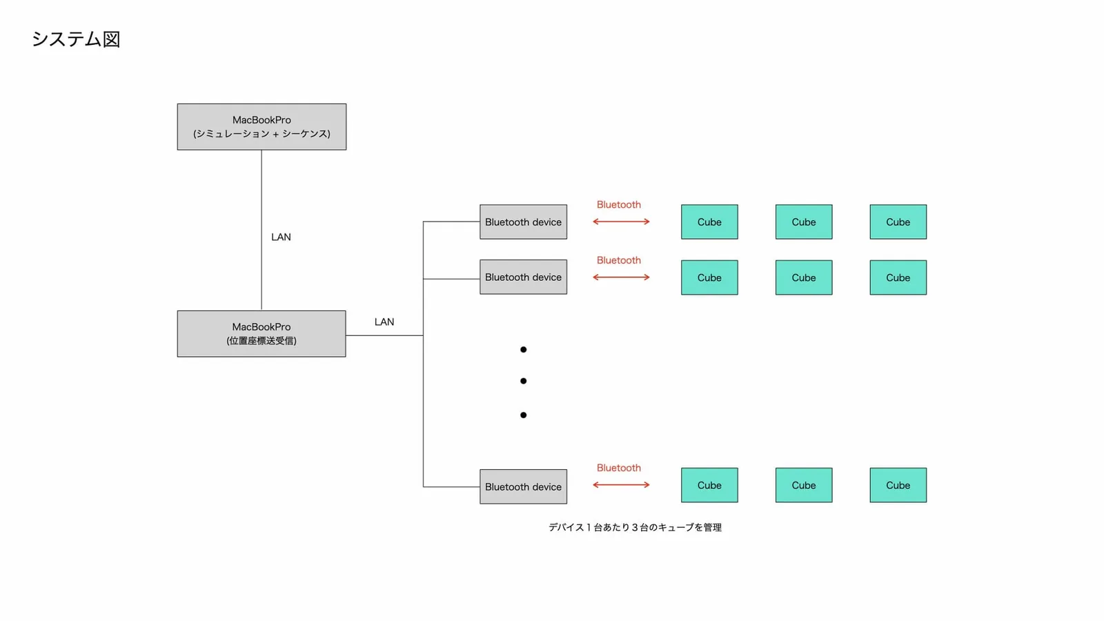
横河電機のコーポレート・ブランド・スローガンとそこに込めた思いを、一つの映像作品として可視化した。無線制御の25個のキューブが様々なフォーメーションで自走し、最後にYOKOGAWAのコーポレートマークを形作る。一つひとつのキューブの動きは計測と制御の力で価値ある情報を結びつけ、企業と産業の結束点となるYOKOGAWAの企業理念を多数のキューブの動きと映像で表現した。 CGソフト上でカメラ位置やキューブの個数、グリッドサイズを検討し、ビ…
横河電機のコーポレート・ブランド・スローガンとそこに込めた思いを、一つの映像作品として可視化した。無線制御の25個のキューブが様々なフォーメーションで自走し、最後にYOKOGAWAのコーポレートマークを形作る。一つひとつのキューブの動きは計測と制御の力で価値ある情報を結びつけ、企業と産業の結束点となるYOKOGAWAの企業理念を多数のキューブの動きと映像で表現した。 CGソフト上でカメラ位置やキューブの個数、グリッドサイズを検討し、ビ…
Director / Software Engineer: You Tanaka(Rhizomatiks)
Technical Director: Motoi Ishibashi (Rhizomatiks)
Hardware Engineer: Youichi Sakamoto (Rhizomatiks)
Videographer / Editor: Muryo Homma (Rhizomatiks)
Production Manager: Saki Ishikawa (Rhizomatiks)
Producer: Takao Inoue (Rhizomatiks)
Song credits: Music by Daito Manabe(Rhizomatiks)
企画: 横河電機株式会社
制作・著作: ライゾマティクス
Director / Software Engineer:You Tanaka(Rhizomatiks)
Technical Director:Motoi Ishibashi (Rhizomatiks)
Hardware Engineer:Youichi Sakamoto (Rhizomatiks)
Videographer / Editor:Muryo Homma (Rhizomatiks)
Production Manager:Saki Ishikawa (Rhizomatiks)
Producer:Takao Inoue (Rhizomatiks)
Song credits:Music by Daito Manabe(Rhizomatiks)
企画:横河電機株式会社
制作・著作:ライゾマティクス
・CG Simulator
・AR
・Synchronization testing, projection filming guide
・“Gimmick” cubes
– Spotlight cubes
・Cube control